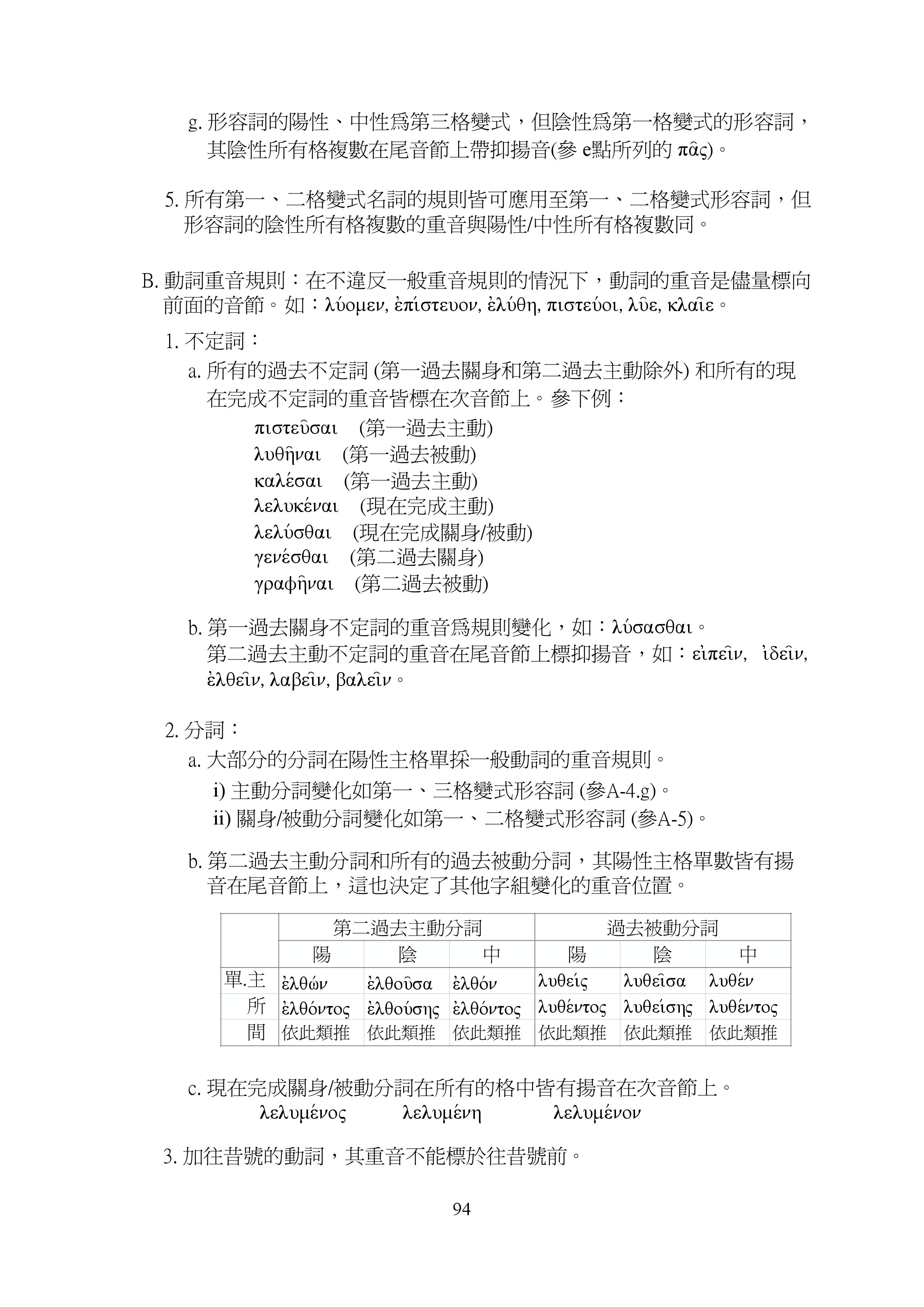
Pre

1 2 3 4
5
6 7